Будьте всегда в курсе!
Узнавайте о скидках и акциях первым
Новости
Все новости
30 августа 2024
Полное собрание школьника. Купите со скидками
7 августа 2024
Открытие интернет-магазина Дон Кихот
Статьи
Все статьи
Сергей Корбан: Бизнес-анализ в схемах. Пошаговое руководство к действию
Издательство:
Питер,
2021
Нет в наличии
Мы свяжемся с вами в самое ближайшее время и уточним условия заказа.
Цена действительна только для интернет-магазина и может отличаться от цен в розничных магазинах
- Описание
- Характеристики
- Отзывы
- Задать вопрос
- Наличие
-
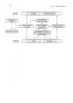
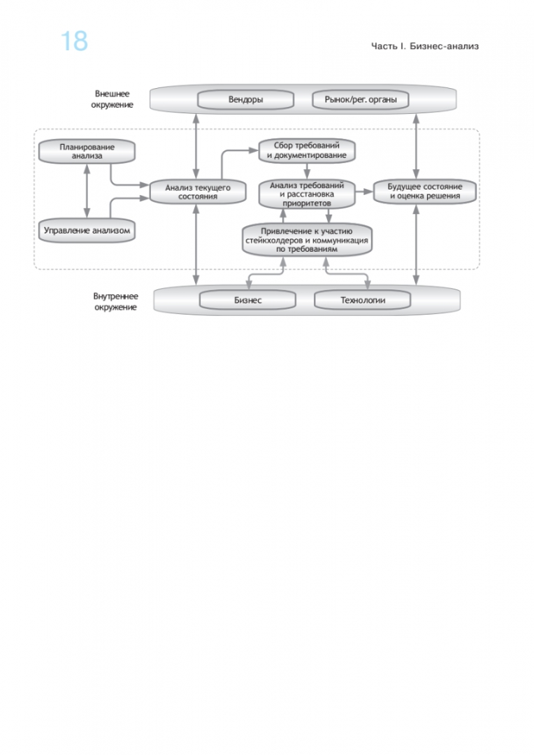
ОписаниеИдеей цифровой трансформации охвачен весь мир. Именно данный тренд обусловливает высокую потребность в специалистах по бизнес-анализу. С одной стороны, такой специалист должен разбираться в бизнес-процессах, а с другой - быть "своим человеком" у разработчиков информационных систем, чтобы они смогли создать адекватный программный код.Вы можете иметь опыт в инженерии, разработке ПО, в области управления проектами. Вы можете быть IT-специалистом или бизнес-консультантом. Сергей Корбан, практикующий специалист и наставник в области бизнес-анализа, делится своими знаниями и умениями, которые помогут вам стать главным специалистом на любом проекте по информационным системам. А учитывая, что в настоящее время все проекты связаны с информационными технологиями, поле деятельности для специалистов, владеющих навыками бизнес-анализа, со временем будет только расширяться.Из книги вы узнаете о структуре IT-проектов, способах взаимодействия между структурными подразделениями, а также о том, как наладить отношения с партнерами и заказчиками в рамках цифровой трансформации современного бизнеса.Издание адресовано менеджерам в области ИТ и управления проектами, а также студентам и специалистам, желающим начать карьеру бизнес-аналитика.СвернутьИдеей цифровой трансформации охвачен весь мир. Именно данный тренд обусловливает высокую потребность в специалистах по бизнес-анализу. С одной стороны, такой специалист должен разбираться в бизнес-процессах, а с другой - быть "своим человеком" у разработчиков информационных систем, чтобы они смогли создать адекватный программный код.Вы можете иметь опыт в инженерии, разработке ПО, в области управления проектами. Вы можете быть IT-специалистом или бизнес-консультантом. Сергей Корбан, практикующий специалист и наставник в области бизнес-анализа, делится своими знаниями и умениями, которые помогут вам стать главным специалистом на любом проекте по информационным системам. А учитывая, что в настоящее время все проекты связаны с информационными технологиями, поле деятельности для специалистов, владеющих навыками бизнес-анализа, со временем будет только расширяться.Из книги вы узнаете о структуре IT-проектов, способах взаимодействия между структурными подразделениями, а также о том, как наладить отношения с партнерами и заказчиками в рамках цифровой трансформации современного бизнеса.Издание адресовано менеджерам в области ИТ и управления проектами, а также студентам и специалистам, желающим начать карьеру бизнес-аналитика.СвернутьСвернуть
-
Характеристики
Объем, стр. 352 ISBN 978-5-4461-1498-6 Автор Корбан Сергей, Щербаченко С., Меркулова А. Переводчик Щербаченко С., Меркулова А. Серия Бизнес-психология Минимальный возраст 16+ Год издания книги 2021 Тип обложки Мягкий переплет Иллюстрации Черно-белые Вес, г 544г Размеры 232х169х22 мм - Отзывы
-
Задать вопросВы можете задать любой интересующий вас вопрос по товару или работе магазина.
Наши квалифицированные специалисты обязательно вам помогут. -
НаличиеРозничный магазин (Натания, ул. Шмуэль-а-Нацив 13) тел: 052-274-85-74Нет в наличии









































































































































