-
УЧЕБНАЯ, МЕТОДИЧЕСКАЯ ЛИТЕРАТУРА и СЛОВАРИ
-
Словари и разговорники
-
Дошкольное обучение
-
Книги для родителей
-
Пособия для детей с ограниченными возможностями
-
Дополнительное образование для детей
-
Педагогика
-
Подготовка в вуз
-
Демонстрационные материалы
-
Иностранные языки: грамматика и учебники
-
Книги для школы
- Литература
- Русский язык
- Химия
- Физика. Астрономия
- Иностранные языки
- Математика
- Религиоведение
- Финансовая грамотность. Экономика. Право
- География
- Биология. Экология
- Информатика
- Сборники учебных материалов для начальной школы
- История
- Технология
- Окружающий мир. Природоведение
- Естествознание
- Обществознание
- Подготовка к ВПР
- Риторика
- Музыка
- Физическая культура
- Изобразительное искусство
- Административное управление образованием
- Учебно-воспитательная работа в школе
- Черчение
- Мировая художественная культура (МХК)
- Организация школьных мероприятий
- Основы безопасности и защиты Родины (ОБЖ)
- Подготовка к ЕГЭ
- Справочники для школьников
- Шахматы в школе
- Развивающая и обучающая литература
- Подготовка к ОГЭ
- Психолог в школе
- Портфолио
- Сборники готовых домашних заданий
-
Вспомогательные материалы для студентов
-
Книги для учителей
-
-
ТЕХНИКА и НАУКА
-
Универсальные энциклопедии
-
Технические науки
- Машиностроение. Приборостроение
- Робототехника и контроллеры
- Транспорт
- Автоматика. Вычислительная техника
- Пищевая промышленность
- Электротехника. Электроника
- Метрология, стандартизация и сертификация
- Строительство. Коммунальное хозяйство
- Энергетика
- Горная промышленность. Металлургия
- Легкая промышленность
- Полиграфия
- Ремонт бытовых приборов
-
Филологические науки
-
Информационные технологии
- Графика. Дизайн. Проектирование
- Программирование
- Информатика
- Базы данных
- Руководства по пользованию программами
- Машинное обучение. Анализ данных
- Сети и коммуникации
- Менеджмент в IT
- Интернет
- Электронная бухгалтерия
- Операционные системы и утилиты для ПК
- Программы и утилиты для цифровых устройств
- Железо ПК
-
Естественные науки
-
Научно-популярная литература
-
-
ХУДОЖЕСТВЕННАЯ ЛИТЕРАТУРА
-
Драматургия
-
Поэзия
-
Приключения
-
Эпос и фольклор
-
Классическая проза
-
Афоризмы
-
Историческая проза
-
Детективы
-
Басни
-
Сентиментальная проза
-
Отечественный боевик
-
Современная проза
-
Молодежная литература
-
Зарубежная классическая и современная литература
-
Русская классическая и современная литература
- Зарубежная художественная литература
- Русская художественная литература
- Фэнтези
- Фантастика
- Детектив. Остросюжетная литература
-
-
РЕЛИГИЯ и ФИЛОСОФИЯ
-
ПЕРИОДИЧЕСКИЕ ИЗДАНИЯ
-
НАШ ИЗРАИЛЬ
-
ЭЗОТЕРИКА. ПАРАПСИХОЛОГИЯ. ТАЙНЫ.
-
БИОГРАФИИ и МЕМУАРЫ
-
ИСТОРИЯ и ПОЛИТИКА
-
История. Исторические науки
-
Государство и право. Юриспруденция
- Адвокатура. Нотариат
- Земельное право
- Теория и история государства и права
- Уголовное право
- Международное право
- Законы, кодексы и комментарии
- Гражданское право
- Судебная система
- Юриспруденция
- Охрана труда
- Государственное право
- Трудовое право. Право социального обеспечения
- Интеллектуальное право
- Жилищное, семейное право
- Административное право
- Особые виды права
- Юридическая консультация
- Правоохранительные органы. Криминалистика
- Конституционное право
- Экологическое, лесное, водное, горное право
- Государственное и муниципальное управление
-
Публицистика
-
История Израиля
-
Художественно-документальная публицистика
-
История Средних веков и Возрождения
-
Этнография (этнология, народоведение)
-
История частей света, отдельных регионов и стран
-
История России до XIX века
-
Доисторическая эпоха, Древний мир и Античность
-
Обществознание. Граждановедение
-
-
ФЭНТЕЗИ и ФАНТАСТИКА
-
Фантастика
-
Фэнтези
-
Героическое зарубежное фэнтези
-
Юмористическое отечественное фэнтези
-
Романтическое отечественное фэнтези
-
Российская фантастика, фэнтези, мистика
-
Зарубежная фантастика, фэнтези, мистика
-
Классическая отечественная и зарубежная фантастика, фэнтази, мистика
-
Фантастический зарубежный боевик
- Ужасы
-
-
МЕДИЦИНА и ПСИХОЛОГИЯ
-
ЭКОНОМИКА. БИЗНЕС. МАРКЕТИНГ
-
Бизнес. Экономика
- Ведение бизнеса
- Маркетинг
- Менеджмент. Управление предприятием
- Банковское дело. Финансы
- Ресторанный бизнес
- Экономика
- Недвижимость
- Бухгалтерский учет и аудит
- Реклама. PR
- Личные финансы
- Копирайтинг. Визуализация. Деловая переписка
- Логистика
- Электронная коммерция
- Управление персоналом
- Психология бизнеса. Бизнес-этикет
- Техники продаж
- Страхование
- Управление качеством. Инновации
- Делопроизводство
- Туристический бизнес
- Таможенное регулирование
- Блоги и социальные сети
-
-
ПУТЕШЕСТВИЕ и ДОСУГ
-
Охота. Рыбалка. Собирательство
-
Растениеводство
-
Коллекционирование
-
Туризм. Путеводители. Транспорт
-
Развлечения. Праздники
-
Ремонт. Строительство. Интерьер
-
Домашние ремесла. Рукоделие
- Вязание
- Вышивка
- Изготовление кукол и игрушек
- Работы по дереву и металлу
- Шитье
- Другие виды ремесел и рукоделия
- Лоскутное шитье. Пэчворк. Квилтинг
- Оригами. Конструирование из бумаги
- Макраме. Бисероплетение
- Батик. Рисование по фарфору, стеклу
- Декупаж. Подарки и украшения своими руками
- Керамика. Мозаика. Гончарное дело
- Художественная резьба
- Выжигание
- Поделки из соленого теста
- Плетение из лозы, бересты, проволоки
-
Уход за животными
-
Фитнес. Спорт. Самооборона
-
Кулинария
-
Культура. Искусство
-
Домоводство
-
Хобби и развлечения. Организация досуга. Песенники
-
Искусство. Культура. Музыка. Театр. Кино
- Туризм. Путешествие. Страноведение(Краеведение)
- Путеводители.Атласы дорог.Карты
- Путевые очерки. Рассказы путешественников и натуралистов
-
-
КНИГИ НА ДРУГИХ ЯЗЫКАХ
-
КНИГИ ДЛЯ ДЕТЕЙ
-
Первые книги малыша. Развитие ребенка
-
Познавательная литература для детей
- Путеводители для детей
- Этикет. Внешность. Гигиена. Личная безопасность
- Земля. Космос
- Животный и растительный мир
- Религиозная литература для детей
- Программирование и электроника для детей
- Популярная психология. Личная эффективность
- Занимательное языкознание для детей
- Культура и искусство
- Техника для детей
- Все обо всем. Универсальные энциклопедии
- Занимательная математика
- Биографии великих людей
- Популярная анатомия для детей
- История
- Физика и химия для детей
- Спорт для детей
- Экономика и финансы для детей
- Мифология для детей
- Детская кулинария
- Знакомство с профессиями
- Военное дело для детей
- Философия и право для детей
-
Детская художественная литература
-
Детский досуг
- Виммельбухи и находилки
- Раскраски для детей
- Головоломки, игры, задания
- Конструирование из бумаги
- Аппликации
- Тематические альбомы и ежедневники
- Рисование для детей
- Оригами
- Альбомы с наклейками
- Лепим из пластилина
- Опыты, эксперименты, фокусы
- Развивающие и активные игры для детей
- Песенники. Организация праздников
- Мастерим своими руками
- Бумажные куклы
- Плетем из резиночек
-
Комиксы, Манга, Артбуки
-
Детские книги на иврите
-
Я читаю сам!
-
Говорящие книги
-
Развитие ребенка и подготовка к школе (0-6 лет)
-
Активный тренинг Серия: Умные карточки
-
Книжка-панорамка
-
Познавательная литература обо всем
-
Детская и подросковая современная литература (до 16 лет)
-
Детская и подросковая познавательная литература
- Развивающая и обучающая литература
-
- МЕДИЦИНА и ПСИХОЛОГИЯ
Будьте всегда в курсе!
Узнавайте о скидках и акциях первым
Новости
Все новости
30 августа 2024
Полное собрание школьника. Купите со скидками
7 августа 2024
Открытие интернет-магазина Дон Кихот
Статьи
Все статьи
--
ТЕХНИКА и НАУКА
--ЭЗОТЕРИКА. ПАРАПСИХОЛОГИЯ. ТАЙНЫ.БИОГРАФИИ и МЕМУАРЫИСТОРИЯ и ПОЛИТИКАФЭНТЕЗИ и ФАНТАСТИКАМЕДИЦИНА и ПСИХОЛОГИЯ ЭКОНОМИКА. БИЗНЕС. МАРКЕТИНГПУТЕШЕСТВИЕ и ДОСУГКНИГИ НА ДРУГИХ ЯЗЫКАХКНИГИ ДЛЯ ДЕТЕЙУЧЕБНАЯ, МЕТОДИЧЕСКАЯ ЛИТЕРАТУРА и СЛОВАРИТЕХНИКА и НАУКАХУДОЖЕСТВЕННАЯ ЛИТЕРАТУРАРЕЛИГИЯ и ФИЛОСОФИЯПЕРИОДИЧЕСКИЕ ИЗДАНИЯМЕДИЦИНА и ПСИХОЛОГИЯНАШ ИЗРАИЛЬ
Транспорт
-Евгений Лушников: Технические средства судовождения. Морские гироскопические и магнитные компасы. Учебное пособиеМашиностроение. ПриборостроениеЭнергетикаГорная промышленность. МеталлургияЛегкая промышленностьПолиграфияРемонт бытовых приборовРобототехника и контроллерыАвтоматика. Вычислительная техникаПищевая промышленностьЭлектротехника. ЭлектроникаМетрология, стандартизация и сертификацияСтроительство. Коммунальное хозяйство
Евгений Лушников: Технические средства судовождения. Морские гироскопические и магнитные компасы. Учебное пособие
Издательство:
Лань,
2023
149 ₪
Нет в наличии
Под заказ
Мы свяжемся с вами в самое ближайшее время и уточним условия заказа.
Поделиться
Цена действительна только для интернет-магазина и может отличаться от цен в розничных магазинах
- Описание
- Характеристики
- Отзывы
- Задать вопрос
- Наличие
-
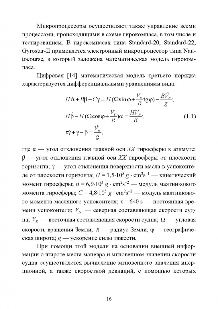
ОписаниеВ книге представлены сведения о гироскопических и магнитных курсоуказателях, применяющихся на современных судах морского флота. Рассмотрены вопросы комплексного использования информации с курсоуказателей различного типа для целей обеспечения навигационной безопасности мореплавания. Подробно описан принцип действия магнитного электронного компаса типа Fluxgate. Рассмотрены вопросы повышения точности магнитных компасов, перспективные методы уничтожения девиации и полной автоматизации девиационных работ. Рассмотрены вопросы взаимного контроля гирокомпасов и магнитных компасов, состояние дел в этом вопросе на современном мировом торговом флоте. Книга может быть использована в качестве учебного пособия для студентов и курсантов высших морских учебных заведений.2-е издание, исправленное и дополненное.В книге представлены сведения о гироскопических и магнитных курсоуказателях, применяющихся на современных судах морского флота. Рассмотрены вопросы комплексного использования информации с курсоуказателей различного типа для целей обеспечения навигационной безопасности мореплавания. Подробно описан принцип действия магнитного электронного компаса типа Fluxgate. Рассмотрены вопросы повышения точности магнитных компасов, перспективные методы уничтожения девиации и полной автоматизации девиационных работ. Рассмотрены вопросы взаимного контроля гирокомпасов и магнитных компасов, состояние дел в этом вопросе на современном мировом торговом флоте. Книга может быть использована в качестве учебного пособия для студентов и курсантов высших морских учебных заведений.2-е издание, исправленное и дополненное.
-
Характеристики
Объем, стр. 184 ISBN 978-5-507-45718-2, 978-5-507-48948-0 Автор Лушников Евгений Михайлович Серия Морской и речной транспорт Масса 298 г Размеры 218x155x13 мм Язык Русский Год издания книги 2023 Тип обложки Твердый переплет Иллюстрации Черно-белые Вес, г 298г Размеры 218х155х13 мм - Отзывы
-
Задать вопросВы можете задать любой интересующий вас вопрос по товару или работе магазина.
Наши квалифицированные специалисты обязательно вам помогут. -
НаличиеРозничный магазин (Натания, ул. Шмуэль-а-Нацив 13) тел: 052-274-85-74Нет в наличии
Задать вопрос
- Персональные рекомендации


















































