Будьте всегда в курсе!
Узнавайте о скидках и акциях первым
Новости
Все новости
30 августа 2024
Полное собрание школьника. Купите со скидками
7 августа 2024
Открытие интернет-магазина Дон Кихот
Статьи
Все статьи
Поллард, ВанДайк, Митчелл: Когда близкий человек не обращается за психологической помощью. Как помочь ему выздороветь
Издательство:
Весь,
2025
42 ₪
Нет в наличии
Мы свяжемся с вами в самое ближайшее время и уточним условия заказа.
Цена действительна только для интернет-магазина и может отличаться от цен в розничных магазинах
- Описание
- Характеристики
- Отзывы
- Задать вопрос
- Наличие
-
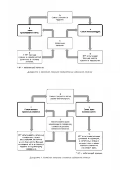
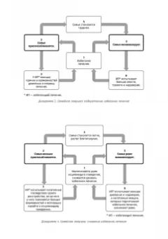
ОписаниеКогда близкий человек не обращается за психологической помощью. Как помочь ему выздороветь и вернуть семейное благополучиеЗабота о человеке с расстройствами психического здоровья требует много усилий, но она становится еще сложнее, если родной человек избегает лечения. Трудности одного члена семьи могут повлиять на физическую, психологическую, социальную и финансовую стабильность семьи в целом. Категорические отказы от помощи вызывают чувство беспомощности и безысходности у всех, кто стремится поставить родственника на путь выздоровления."Не получится помочь тому, кто не хочет этого…но всегда можно помочь тому, кто пришел с таким запросом!" - уверены авторы книги. Команда специалистов - практикующих психотерапевтов и когнитивных исследователей - во главе с Алеком Поллардом разработала психотерапевтический метод под названием подход семейного благополучия. Приоритет этого подхода - эмоциональное здоровье всей семьи.Авторы предлагают сфокусироваться на запросе тех членов семьи, которые жаждут изменений. Это ключевой момент, так как большинство людей застревает в "семейной ловушке": они пытаются помочь близкому, но сами при этом находятся в сильнейшем стрессе. Это одна из главных причин, по которым членам семьи приходится тяжело.Выполняя рекомендации авторов, вы научитесь облегчать стресс внутри семьи. Вы узнаете, как позаботиться о собственном психологическом состоянии, не становясь и непреднамеренной жертвой, и соучастником близкого, избегающего лечения. Самостоятельно или в команде с другими родственниками вы сможете составить подробный план действий и реализовывать его шаг за шагом. Эти шаги вместе с теоретическими знаниями об избегании лечения, а также вдохновляющие примеры семей, успешно прошедших подобную терапию, позволят ощутить внутреннюю опору. На её фундаменте получится заново сформировать семейное благополучие и гармонию.В состоянии любви к себе и в атмосфере взаимной поддержки вам будет легче выстроить эффективную коммуникацию с близким, донести до него мысль о прохождении лечения и содействовать его выздоровлению.СвернутьКогда близкий человек не обращается за психологической помощью. Как помочь ему выздороветь и вернуть семейное благополучиеЗабота о человеке с расстройствами психического здоровья требует много усилий, но она становится еще сложнее, если родной человек избегает лечения. Трудности одного члена семьи могут повлиять на физическую, психологическую, социальную и финансовую стабильность семьи в целом. Категорические отказы от помощи вызывают чувство беспомощности и безысходности у всех, кто стремится поставить родственника на путь выздоровления."Не получится помочь тому, кто не хочет этого…но всегда можно помочь тому, кто пришел с таким запросом!" - уверены авторы книги. Команда специалистов - практикующих психотерапевтов и когнитивных исследователей - во главе с Алеком Поллардом разработала психотерапевтический метод под названием подход семейного благополучия. Приоритет этого подхода - эмоциональное здоровье всей семьи.Авторы предлагают сфокусироваться на запросе тех членов семьи, которые жаждут изменений. Это ключевой момент, так как большинство людей застревает в "семейной ловушке": они пытаются помочь близкому, но сами при этом находятся в сильнейшем стрессе. Это одна из главных причин, по которым членам семьи приходится тяжело.Выполняя рекомендации авторов, вы научитесь облегчать стресс внутри семьи. Вы узнаете, как позаботиться о собственном психологическом состоянии, не становясь и непреднамеренной жертвой, и соучастником близкого, избегающего лечения. Самостоятельно или в команде с другими родственниками вы сможете составить подробный план действий и реализовывать его шаг за шагом. Эти шаги вместе с теоретическими знаниями об избегании лечения, а также вдохновляющие примеры семей, успешно прошедших подобную терапию, позволят ощутить внутреннюю опору. На её фундаменте получится заново сформировать семейное благополучие и гармонию.В состоянии любви к себе и в атмосфере взаимной поддержки вам будет легче выстроить эффективную коммуникацию с близким, донести до него мысль о прохождении лечения и содействовать его выздоровлению.СвернутьСвернуть
-
Характеристики
Объем, стр. 224 ISBN 978-5-9573-6405-4 Автор Поллард К. Алек, ВанДайк Мелани, Митчелл Гэри Серия Психология Язык Русский Минимальный возраст 16+ Год издания книги 2025 Тип обложки Мягкий переплет Иллюстрации Без иллюстраций Вес, г 202г Размеры 206х141х17 мм - Отзывы
-
Задать вопросВы можете задать любой интересующий вас вопрос по товару или работе магазина.
Наши квалифицированные специалисты обязательно вам помогут. -
НаличиеРозничный магазин (Натания, ул. Шмуэль-а-Нацив 13) тел: 052-274-85-74Нет в наличии







































































































































